本网讯(通讯员:关若冰, 图片:关若冰)2025年7月3日,一品探花
安世恒教授团队成员关若冰副教授在国际学术期刊《npj Biofilms and Microbiomes》(中科院1区,IF 9.2)在线发表了题为“Bacillus secretes nucleases to degrade dsRNA, thereby reducing host’s susceptibility to RNAi”的研究论文,该研究揭示了昆虫肠道共生菌影响宿主RNAi效率的分子机制。
RNAi技术通过特异性沉默害虫生长发育相关基因,并具有特异性和环境友好性等优点被誉为农药史上的第三次革命。然而,鳞翅目害虫(如棉铃虫)对RNAi的低敏感性严重限制了该技术的应用。尽管已有研究表明昆虫的生理状态、细胞摄取机制及昆虫自身分泌的核酸酶等会影响RNAi效率,但共生微生物在这一过程中的具体作用仍不清楚。因此,探索共生菌如何影响RNAi效率,对优化RNA生物农药具有重要意义。
该研究首先通过体外培养和宏基因组测序,从棉铃虫肠道中分离出6株具有dsRNA降解活性的芽孢杆菌(Bacillus),并通过凝胶电泳和RNase活性检测验证其降解能力。筛选出的6株共生菌的菌液和上清在体外都能够快速降解dsRNA。通过全基因组测序分析鉴定出各共生菌编码外泌核酸酶的基因。
RNAi技术通过特异性沉默害虫生长发育相关基因,并具有特异性和环境友好性等优点被誉为农药史上的第三次革命。然而,鳞翅目害虫(如棉铃虫)对RNAi的低敏感性严重限制了该技术的应用。尽管已有研究表明昆虫的生理状态、细胞摄取机制及昆虫自身分泌的核酸酶等会影响RNAi效率,但共生微生物在这一过程中的具体作用仍不清楚。因此,探索共生菌如何影响RNAi效率,对优化RNA生物农药具有重要意义。
该研究首先通过体外培养和宏基因组测序,从棉铃虫肠道中分离出6株具有dsRNA降解活性的芽孢杆菌(Bacillus),并通过凝胶电泳和RNase活性检测验证其降解能力。筛选出的6株共生菌的菌液和上清在体外都能够快速降解dsRNA。通过全基因组测序分析鉴定出各共生菌编码外泌核酸酶的基因。

图 1. 具有dsRNA降解活性的肠道共生菌筛选与鉴定
后续以其中一株共生菌Ba 6为研究对象进行深入研究。16S rRNA测序和qRT-PCR分析发现,饲喂的Ba 6能够在棉铃虫体内稳定定殖,并对肠道共生菌群的多样性和结构产生影响。

图 2. 饲喂Ba 6对棉铃虫肠道菌群及生长发育的影响
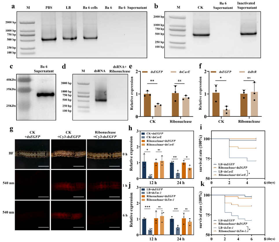
通过一系列实验分析,表达并纯化了Ba 6的效应蛋白—Ribonuclease蛋白,并通过Western blotting实验验证其在菌液上清中的存在。体内实验发现,用菌液/上清液/ Ribonuclease蛋白处理后的棉铃虫,靶基因沉默效率显著降低,死亡率也显著下降。通过荧光实验可直接观察到dsRNA在体内被降解。

图 3. Ba 6菌株对双链RNA稳定性及宿主RNAi效率的影响
图 4. Ba 6效应分子的筛选鉴定及其与RNAi通路的互作分析
图 4. Ba 6效应分子的筛选鉴定及其与RNAi通路的互作分析
当外源dsRNA进入昆虫体内后,昆虫的共生细菌可以通过分泌核酸酶直接将其降解,阻止dsRNA进入肠道细胞,从而削弱RNAi的效果。
该研究首次揭示了棉铃虫肠道共生细菌通过分泌核酸酶降解dsRNA,从而降低宿主对RNAi敏感性的新机制。这不仅为理解昆虫-微生物互作提供了新视角,也为解决RNAi技术在鳞翅目害虫防治中的瓶颈问题提供了新的思路,并为RNA生物农药的优化和大规模应用提供了重要理论依据。
该研究首次揭示了棉铃虫肠道共生细菌通过分泌核酸酶降解dsRNA,从而降低宿主对RNAi敏感性的新机制。这不仅为理解昆虫-微生物互作提供了新视角,也为解决RNAi技术在鳞翅目害虫防治中的瓶颈问题提供了新的思路,并为RNA生物农药的优化和大规模应用提供了重要理论依据。

图 5. 芽孢杆菌影响宿主RNAi通路的机制
中科院分子植物科学卓越创新中心的博士生韩心怡和李海超副研究员为论文共同第一作者,一品探花
关若冰副教授为论文通讯作者,一品探花
硕士研究生徐赛博参与了该研究,苗雪霞研究员对该论文的设计、实施提供大力支持和技术平台,安世恒教授对本研究提供了重要的指导。该研究获得了上海市农业科技创新项目、上海市启明星计划、河南省高等学校重点科研项目、河南省科技攻关项目和国家棉花生物育种与综合利用重点实验室开放基金的支持。






